additional devices (types 3277, 3284, 3286, 3287 and 3288).
adapter is permitted.
--Each of the Terminal Adapter Types B2, B3, and B4
adapter (types 3277, 3284, 3286, 3287, and 3288).
type terminal adapter is permitted. Terminal Adapter Type
prerequisite to Type B2, Type B2 is a prerequisite to Type B3, and
Type B3 is a prerequisite to Type B4. Terminal Adapter Types
attaches to the basic 3274 Control
Terminal Adapter Types
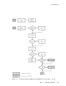
Types Bi, B2, B3,
And only required if a Type B adapter is used:
--Control storage Expansion feature
access control unit storage addresses above 64K.
--Extended Function storage feature (#3622) provides additional
storage required to support particular attachments or
configurations. Control storage Expansion feature
prerequisite.
TERMINALS
The
features:
--66 Key EBCDIC Typewriter Keyboard
--78 Key
--78 Key EBCDIC Typewriter Keyboard
security and usability of this terminal:
--Keyboard Numeric Lock
as a real local or remote
it is not supported by
--75 Key EBCDIC Typewriter Keyboard (#4621)
--75 EBCDIC Data Entry Keyboard (#4622)
3218.









































































































































































































































































































































































































































































































































